O projekcie
Program przewlekłej choroby nerek jest projektem edukacyjno-badawczym realizowanym przez Polskie Towarzystwo Medycyny Rodzinnej we współpracy
z Polskim Towarzystwem Nefrologicznym. Obejmuje on trzy zasadnicze elementy. Pierwszym z nich jest trwające obecnie badanie ankietowe oceniające wiedzę lekarzy Podstawowej Opieki Zdrowotnej na temat przewlekłej choroby nerek. Naszym celem jest konfrontacja wyników tego badania z prowadzonym działaniem edukacyjnym w zakresie przewlekłej choroby nerek.
Drugim elementem projektu jest kurs online przygotowany dla Państwa na stronie internetowej www.pchn.edu.pl. Kurs przygotowany został wspólnie przez Polskie Towarzystwo Medycyny Rodzinnej pod patronatem Polskiego Towarzystwa Nefrologicznego. W ramach tego kursu otrzymują Państwo, jako lekarze pracujący w POZ, pełen przekrojowy materiał dotyczący zarówno zasad diagnostyki, rozpoznawania, jak i postępowania z pacjentami z przewlekłą chorobą nerek. Wszystkie szczegóły dotyczące tego projektu znajdą Państwo na niniejszej stronie internetowej.
Trzecim elementem przygotowanego programu PChN jest badanie epidemiologiczne, dotyczące pacjentów o określonych kryteriach chorobowych, którzy do tej pory nie mieli rozpoznanej przewlekłej choroby nerek, ale są nią zagrożeni. Więcej na temat programu można dowiedzieć się po zalogowaniu na stronie internetowej www.pchn.edu.pl.
Spis treści
1. Merytoryczne zasady realizacji badania epidemiologicznego
2. Instrukcje dla lekarzy
2.1. Instrukcja video korzystania z systemu dla lekarzy
2.2. Panel lekarza
2.3. Wprowadzanie pacjenta do systemu przez lekarza
3. Instrukcje dla przedstawicieli podmiotów medycznych
3.1. Panel przedstawiciela podmiotu medycznego
3.2. Wgrywanie umowy
Uprzejmie informujemy, że zastrzegamy sobie 7 dni roboczych na zapoznanie się z umową wgraną przez przedstawiciela podmiotu medycznego. Po tym czasie drogą mailową wysłana zostanie informacja zwrotna na temat umowy wraz z jej podpisaną wersją (w przypadku prawidłowego uzupełnienia). Jeżeli zaistnieje konieczność naniesienia korekty będziemy się również kontaktować drogą mailową (na adres email wskazany podczas rejestracji podmiotu medycznego).
Informujemy także, że lekarze mogą wprowadzać dane pacjentów jeszcze przed podpisaniem umowy przez przedstawiciela podmiotu medycznego, do którego zostali przypisani. Zaznaczamy jednak, że w celu otrzymania wypłaty wynagrodzenia i rozliczenia, konieczne jest posiadanie podpisanej i zatwierdzonej umowy.
W przypadku jakichkolwiek problemów lub pytań prosimy o kontakt mailowy na adres badanie@pchn.edu.pl.
1. Merytoryczne zasady realizacji badania epidemiologicznego
Materiał znaleźć można po zalogowaniu się w zakładce “Instrukcja”.
2. Instrukcje dla lekarzy
2.1. Instrukcja video korzystania z systemu dla lekarzy
2.2. Panel lekarza
- Aby wprowadzić dane nowego pacjenta, wybierz kafelek w panelu po lewej stronie “Dodaj Pacjenta”. Po uzupełnienieniu ankiety, pacjentowi zostanie przypisany unikatowy ID. Prosimy o zapisanie go np. na lokalnym urządzeniu – nie zbieramy danych personalnych wprowadzanych pacjentów.
- Jeżeli chcesz powrócić do treści Kursu PChN, po lewej stronie panelu wybierz kafelek “Kurs”.
- Jeżeli chcesz powrócić do swojego profilu lub edytować swoje dane, po lewej stronie panelu wybierz kafelek “Twój Profil”.
- Jeżeli chcesz przypisać się do podmiotu medycznego, po lewej stronie panelu wybierz kafelek “Wyszukaj Podmiot”. Wpisz NIP podmiotu medycznego, do którego chcesz się przypisać, a następnie wybierz kafelek “Przypisz się do tego podmiotu”.
- Jeżeli jesteś przedstawicielem podmiotu medycznego i chcesz połączyć uprawnienia lekarza oraz podmiotu, wybierz kafelek “Lekarz – Podmiot (połącz uprawnienia)”. Wpisz NIP podmiotu medycznego, z którym chcesz połączyć uprawnienia, a następnie wybierz kafelek “Połącz uprawnienia”.
- Jeżeli chcesz przejść do instrukcji obsługi systemu, wybierz kafelek “Instrukcja”.
- Wprowadzonych pacjentów można sortować względem statusu wprowadzonych danych oraz dalszych sugerowanych zaleceń.
- Jeżeli chcesz edytować dane pacjenta, rozwiń jego wpis na liście wprowadzonych pacjentów i wybierz opcję “edytuj dane”. Jeżeli chcesz usunąć wprowadzonego pacjenta, rozwiń jego wpis na liście wprowadzonych pacjentów i wybierz opcję “usuń”.
2.3. Wprowadzanie pacjenta do systemu przez lekarza
Aby wprowadzić dane nowego pacjenta, wybierz kafelek po lewej stronie panelu lekarza – “Dodaj Pacjenta”. Po uzupełnieniu ankiety, pacjentowi zostanie przypisany unikatowy ID. Prosimy o zapisanie go np. na lokalnym urządzeniu – nie zbieramy danych personalnych wprowadzanych pacjentów.
Dane dotyczące pacjenta:
- płeć;
- data urodzenia (dzień, miesiąc i rok);
- miejsce zamieszkania (wg kategorii podanych w systemie);
- czynniki ryzyka (wg kategorii podanych w systemie, przy czym pacjent musi spełniać minimum jedno kryterium włączenia);
- przyjmowane leki (wpisanie przyjmowanych nazw handlowych leków poprzez ich wybranie w formularzu (podpowiadającym nazwy), bez dawkowania;
- wagę pacjenta w kg z dokładnością do jednego miejsca po przecinku;
- wzrost pacjenta w cm z dokładnością do jednego miejsca po przecinku;
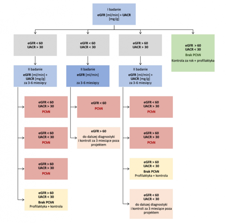
- wyniki badań wg schematu poniżej, przy czym pierwszy wynik zawsze obejmuje stężenie kreatyniny (w mg/dl lub umol/l) oraz stężenie albumin w próbce moczu (na g kreatyniny, tzw. wskaźnik uACR);
- wynik drugiego badania, który obejmuje stężenie kreatyniny lub stężenie kreatyniny i wskaźnik uACR, w zależności od pierwszego badania (system podpowiada, jakie badanie wykonać).
3. Instrukcje dla przedstawicieli podmiotów medycznych
3.1. Panel przedstawiciela podmiotu medycznego
- Widok ten prezentuje listę lekarzy przypisanych do podmiotu medycznego oraz jego pacjentów.
- Jeżeli chcesz przejść do instrukcji obsługi systemu, wybierz kafelek “Instrukcja”.
- Jeżeli chcesz edytować dane w swoim profilu, po lewej stronie panelu wybierz kafelek “Edytuj konto”.
- Jeżeli chcesz wygenerować, podpisać lub wgrać umowę dotyczącą części badawczej projektu, po lewej stronie panelu wybierz kafelek “Umowy”. Umowę przesyłaną poczta należy wysłać w dwóch egzemplarzach. Dodatkowo, załącznik 1. (wzór oświadczenia HCP) dotyczący zgody lekarza na ujawnianie informacji o wypłacie środków finansowych każdy lekarz przypisany do podmiotu składa oddzielnie.
- Jeżeli lekarze przypisani do Twojego podmiotu wprowadzili stosowne dane pacjentów, zrealizowali komplet badań, i chcesz zakończyć część badawczą Projektu PChN, po lewej stronie panelu wybierz kafelek “Zakończ badanie i generuj raport”. Ukazana zostanie lista lekarzy przypisanych do Twojego podmiotu wraz z liczbą pacjentów, którym przeprowadzono komplet koniecznych badań. Możliwe będzie także sprawdzenie łącznej kwoty wynagrodzenia.
- Jeżeli chcesz przypisać lekarza do podmiotu medycznego, którego jesteś przedstawicielem, po lewej stronie panelu wybierz kafelek “Wyszukaj lekarza”. Wpisz numer PWZ lub nazwisko lekarza, którego chcesz przypisać, a następnie wybierz kafelek “Przypisz lekarza”.
- Jeżeli jesteś lekarzem i przedstawicielem podmiotu medycznego i chcesz połączyć uprawnienia lekarza oraz podmiotu, wybierz kafelek “Lekarz-Podmiot (połącz uprawnienia)”. Wpisz numer PWZ lekarza, z którym chcesz połączyć uprawnienia, a następnie wybierz kafelek “Połącz uprawnienia”.
- W zależności od wyników badań i danych zdrowotnych pacjentów przypisanych do konkretnego lekarza, automatycznie wybrane zostaną dla nich stosowne konfiguracje badań koniecznych do realizacji. Lista prezentuje podział grupy pacjentów ze względu na przypisaną konfigurację zaleconych badań. Jeżeli jakiekolwiek konieczne dane pacjenta nie zostaną wprowadzone do systemu, zostanie on przypisany do kolumny “Badanie nieukończone”.
3.2. Wgrywanie umowy
- Jeżeli chcesz podpisać umowę za pomocą podpisu kwalifikowanego wybierz opcję “Pobierz formularz umowy w PDF”. Po uzupełnieniu danych i podpisaniu, wgraj plik do systemu. O wyniku weryfikacji zostaniesz powiadomiony mailowo w ciągu 7 dni roboczych.
- Jeżeli chcesz podpisać i wysłać umowę w sposób tradycyjny, wybierz opcję “Pobierz wzór do ręcznego wypełnienia w PDF”. Po uzupełnieniu danych i podpisaniu, wyślij dwie kopie na adres podany powyżej.